The Write.freely Ecosystem Explained
A detailed overview of the open-source ecosystem for writers and bloggers: write.freely.
The time has come for the return of a more open web. Iām embracing this movement by joining platforms or services built on open standards and promoting the open web as a byproduct.
Write.as is an instantiation version of the WriteFreely writing platform, available as an open-source project. Think of WriteFreely as the open-source version of WordPress. Anyone can get the source and install their own instance.
In May 2022, I took advantage of five-year special pricing to subscribe to the Write.as platform. Without knowing what my use case would be for it, I decided to support the platform, just like Iāve been supporting Micro.blog since 2018. After a while, I discovered the many facets of this writing ecosystem and found it to be a bit confusing. In this article, I cover all the parts of the open and dedicated blogging platform.
First, letās see what ChatGPT says about Write.as (edited responses from ChatGPT):
Aaron Taylor is the founder & CEO of Cosmic.org and a team of remote employees who work on the Write.as and Remark.asplatforms. He is passionate about creating secure, anonymous spaces where people can express themselves without judgement or censorship. He has worked to create tools and features that make anonymous publishing easier and more secure for users. He is also the creator of the Remark.as platform, which gives users more control over how and when they share their thoughts.
Write.as is a small team project led by the founder & CEO, Aaron Taylor, at Cosmic.org. They are a remote team based all over the world, from Portland to Berlin to Mexico City.
Write.as is a platform designed to help people express themselves freely and anonymously. It allows everyone to post their thoughts without worry of judgment or censorship. All posts are public and open to comments; however, the postersā identities can remain anonymous. The project offers a suite of applications and services to make anonymous publishing easier, more secure, and more secure for users. It also allows people to follow topics, publications, or users, engaging in thoughtful dialogue and idea exchange.
Remark.as is a project that is a part of the Write.as platform. It is designed to help users to have conversations with each other in an anonymous, secure, and censorship-free environment. Remark.as has features like tagging topics and publications, creating polls, and engaging in private forums. It also gives users more control over how and when they share their thoughts. Remark.asalso allows users to create polls, surveys, and other interactive features to encourage public participation.
All in all, Write.as and Remark.as are projects by Aaron Taylor and the team at Cosmic.org that provide users with an anonymous, censorship-free space in which to express themselves freely and engage with others. They are both designed to make anonymous publishing easier, more secure, and to give users more control over how and when they share their thoughts.
Write.as is a simple, privacy-focused writing platform. It allows users to create and publish anonymous blog posts, journal entries, and other types of writing without needing an account or personal information. The platform also includes a built-in editor and the ability to customize the appearance of your writing with different fonts and themes. Additionally, Write.as supports markdown formatting and has a feature called āfocuses,ā which allows users to group related posts together. The platform is designed for those who value privacy and simplicity.
More seriously, hereās a brief description of each component, starting with an overview.
An Overview of the WriteFreely Ecosystem
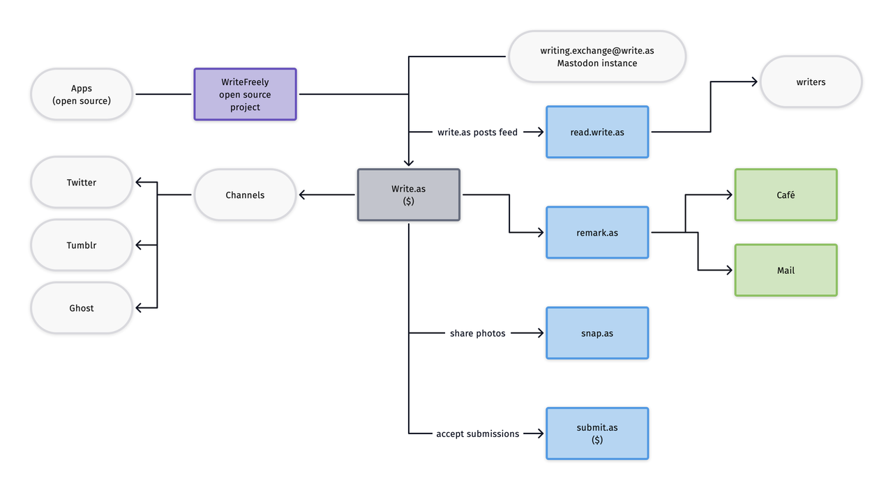
The following diagram shows all the parts making up the Write.as service, which is part of the WriteFreely ecosystem.

- The Write.as service is where all the writing experience happens. Since this article isnāt a review, suffice it to say the editor offers a minimalistic and distraction-free environment. Write.as supports adding tags to any blog posts. Cross-posting content in Write.as is available for other platforms like Tumblr, Ghost and Twitter. I connected my account to Ghost but rarely cross-post over there. Itās nice to have, though.
- The writer can attach photos at the end of each post by dragging them on the bottom bar. Photos attachments go to the āsnap.asā minimalistic photo sharing add-on, tied to Write.as. All photo attachments are shown in one place, on snap.as. Photo galleries are available, albeit with a 10$ one-time purchase. Some features are marked as coming soon, but I suspect they are long in coming. I'm unsure if I would invest in this as I prefer dedicated services like Glass.
- Submit.as is another add-on to Write.as. As the name suggests, it is a way for an author to accept submissions from other writers. No registration is required from the submitter, helping a frictionless experience. This service is not cheap and comes with a 12$ per month minimal fee. Itās not cheap and I donāt know why. Again, integration with other platforms is marked as coming.
- Remark.as is yet another add-on closely tied to Write.as and offers to comment on any of the writerās blog posts. Commenting is enabled on a per-post basis by adding a special <ādiscussā> line anywhere within the post.
- Read.write.as is like a content feed coming from other writers. Content published on Write.as gets published on this feed. It comes from the hosted version of Write.as. According to this website, content is cross-posted to an RSS feed, Mastodon and Twitter, but I fear this has been abandoned as the content is somewhat old.
- The Mail add-on is where youāll receive comments from other writers. Those comments are grouped in one place and are public.
- CafĆ© is a place for discussion, but I donāt know how posts get promoted there. Those discussions are conversations happening on the Read.write.as section.
- Other add-ons like a post signature are available for a one-time purchase of 10$ and eBooks export is also available for another one-time purchase of 10$.
Still with me? I know itās not simple. Write.as certainly feels like a bunch of add-ons tied together.

- The Write.as experience is minimalistic and needs some polishing. I havenāt seen improvements since Iām subscribing to the platform. This annoys me.
- Overall, the Write.as ecosystem feels minimalistic and unfinished. I donāt expect many improvements to come to the platform. Yet, Matt, the founder of Write.as, is active on discuss.write.as discussion forum, so itās a good sign.
- Thereās a Mac app for the Write.freely ecosystem, which should support Write.as but it has been in beta for more than a year. iOS and iPadOS are also available. All apps are available here. I didn't test these, preferring the web experience.
- All these services are part of a suite called the Musing Studio. Itās more of a branding thing. The site hasnāt been updated for a while.
With this article, I hope I shed some light on this open-source project dedicated to writers and bloggers. Overall I like Write.as, even with some rough edges or unfinished integration. If I failed to explain something correctly, let me know in the comments!
Update #1: Some references to subscription fees for add-ons have been corrected to one-time purchases, as required. It was an error based on the documentationās misinterpretation.
Update #2: This article was first posted on Write.as on January 20th, 2023.